Estructura funcional

Estructura funcional

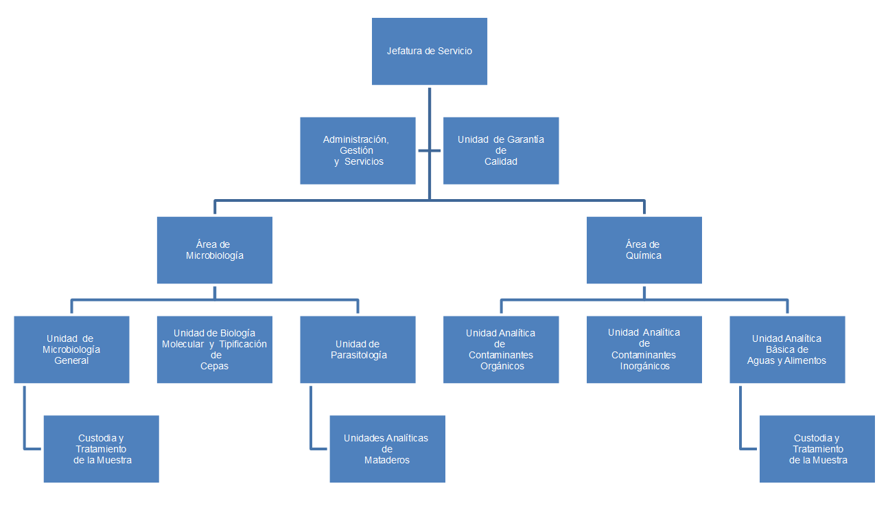
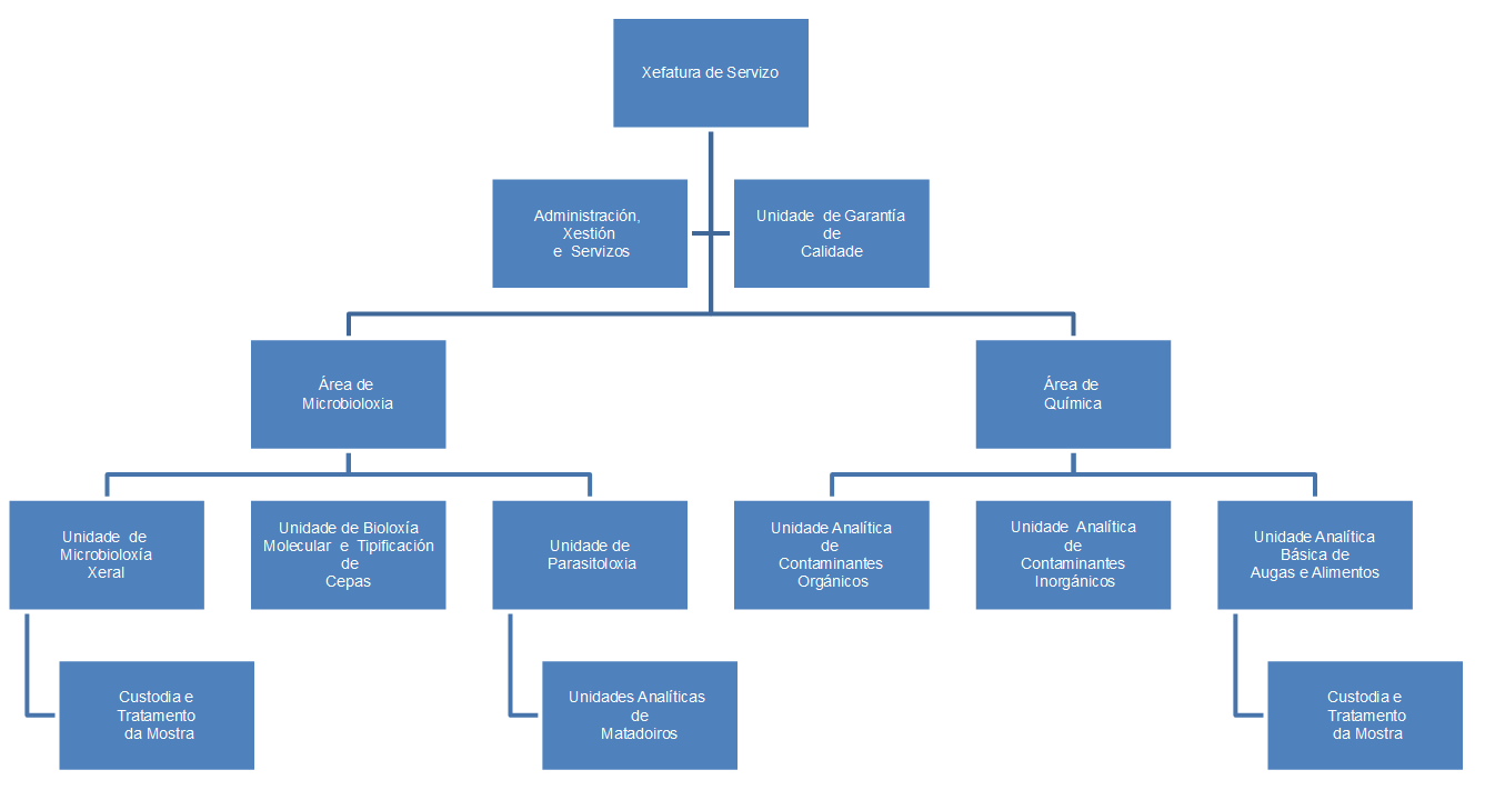
El LSPG depende orgánicamente de la DXSP y cuenta con dos áreas funcionales puramente técnicas: Microbiología y Química. Dispone además de dos unidades de apoyo: Administración, Gestión y Servicios y la Unidad de Garantía de Calidad.

 

 

estructura_funcional_castellano.PNG